CourseLover

(12)

$10/per page/Negotiable

About CourseLover

Levels Tought:
Elementary,Middle School,High School,College,University,PHD

Expertise:
Algebra,Applied Sciences See all
Algebra,Applied Sciences,Architecture and Design,Art & Design,Biology,Business & Finance,Calculus,Chemistry,Engineering,Health & Medical,HR Management,Law,Marketing,Math,Physics,Psychology,Programming,Science Hide all
Teaching Since: May 2017
Last Sign in: 292 Weeks Ago, 1 Day Ago
Questions Answered: 27237
Tutorials Posted: 27372

Education

  • MCS,MBA(IT), Pursuing PHD
    Devry University
    Sep-2004 - Aug-2010

Experience

  • Assistant Financial Analyst
    NatSteel Holdings Pte Ltd
    Aug-2007 - Jul-2017

Category > Programming Posted 07 Jul 2017 My Price 10.00

Operational Plan, writing homework help

Question description

 

Develop an operational plan for an organization of your choice. Read the article, “Operational Plan,”(http://www.entrepreneurmag.co.za/advice/business-leadership/setting-up-systems/operational-plan/) for an overview of the required elements in this type of plan. Create a fictional organization that includes the name, type of business, size of organization, and the product or service that the organization offers. The paper must be between 8-10 pages in length and include five scholarly sources, in addition to the text. Your paper must:

  • Develop an organizational chart for the proposed organization.
    • Include the title of positions and a brief description of the positions’ duties and responsibilities.
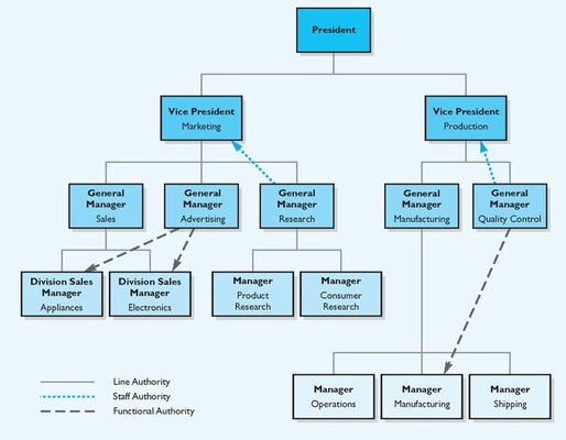
    • Figure 7.7 on page 207 of the text provides an example of how to develop the organizational chart.
  • Define the organization’s vision, mission, and values
  • Outline the basic planning process for the organization, and describes how the three levels of management influence this process.
  • Explain why the quality, productivity, and profitability are important elements in the planning process
  • Evaluate the relationship between the human resource planning activities and the overall organizational strategy
  • Discuss the philosophy of management that will be applied to the management of the organization and how the structure of the organization will foster a positive work environment where employees will be motivated and productive.
  • Compose the steps of control and types of controls included in the control process for the organization.

The paper

  • Must be 8 to 10 double-spaced pages in length (not including title and references pages) and formatted according to APA style
  • Must include a separate title page with the following:
    • Title of paper
    • Student’s name
    • Course name and number
    • Instructor’s name
    • Date submitted
  • Must begin with an introductory paragraph that has a succinct thesis statement.
  • Must address the topic of the paper with critical thought.
  • Must end with a conclusion that reaffirms your thesis.
  • Must use at least five scholarly sources in addition to the course text.
  • Must document all sources in APA style
  • Must include a separate references page that is formatted according to APA style
  • figure 7.7 attached

Attachments:

Answers

(12)
Status NEW Posted 07 Jul 2017 10:07 AM My Price 10.00

----------- He-----------llo----------- Si-----------r/M-----------ada-----------m -----------Tha-----------nk -----------You----------- fo-----------r u-----------sin-----------g o-----------ur -----------web-----------sit-----------e a-----------nd -----------acq-----------uis-----------iti-----------on -----------of -----------my -----------pos-----------ted----------- so-----------lut-----------ion-----------. P-----------lea-----------se -----------pin-----------g m-----------e o-----------n c-----------hat----------- I -----------am -----------onl-----------ine----------- or----------- in-----------box----------- me----------- a -----------mes-----------sag-----------e I----------- wi-----------ll

Not Rated(0)