APlusGrades

Not Rated (0)

$15/per page/Negotiable

About APlusGrades

Levels Tought:
Elementary,Middle School,High School,College,University,PHD

Expertise:
Accounting,Algebra See all
Accounting,Algebra,Applied Sciences,Architecture and Design,Art & Design,Biology,Business & Finance,Calculus,Chemistry,Communications,Computer Science,Economics,Engineering,English,Environmental science,Essay writing,Foreign Languages,Geography,Geology,Health & Medical,HR Management,Law,Management,Physics,Programming,Science,Statistics Hide all
Teaching Since: Jul 2017
Last Sign in: 364 Weeks Ago, 6 Days Ago
Questions Answered: 1850
Tutorials Posted: 1850

Education

  • Graduate in Biology and Nutrition, MBA Finance
    Florida State University
    Aug-2000 - Jul-2007

Experience

  • Ass. Relationship Manager
    Penn-Florida
    Mar-2009 - Feb-2016

Category > Computer Science Posted 18 Jul 2017 My Price 12.00

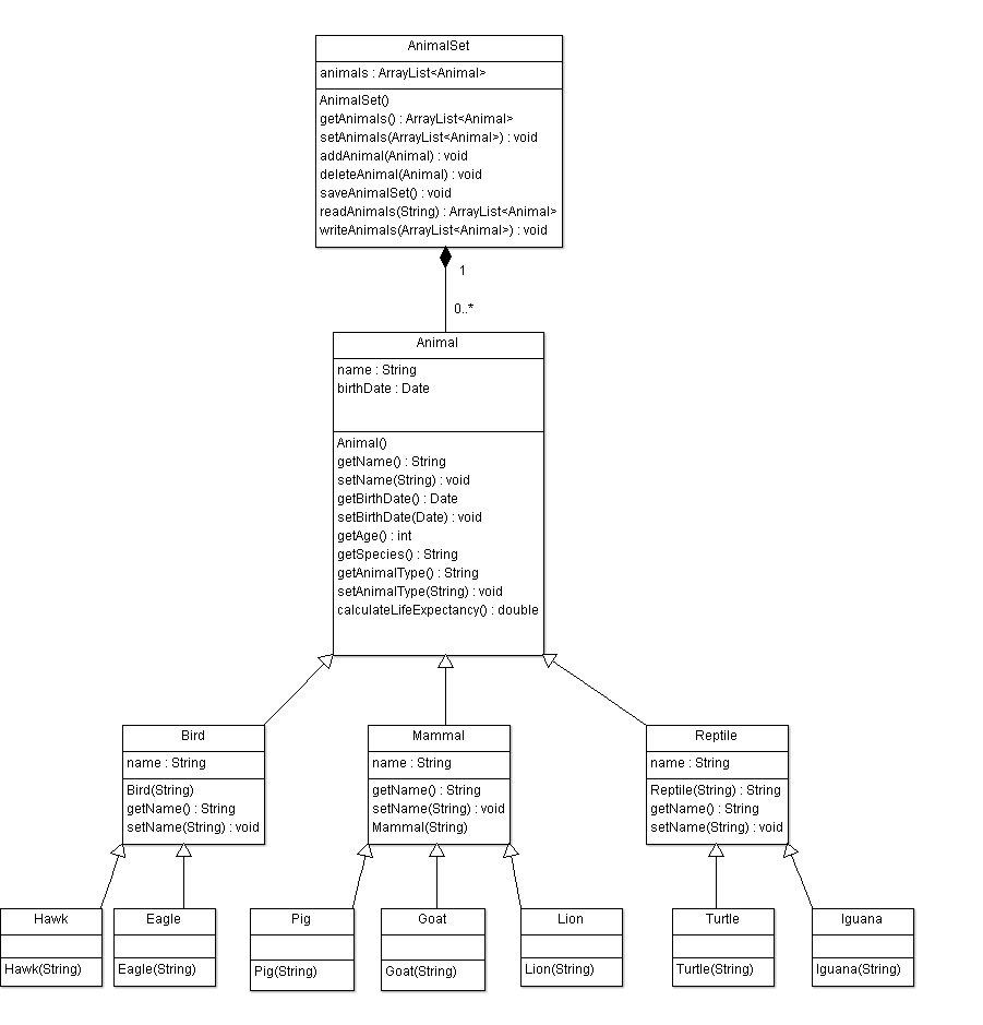
Create constructors

Hello, I was wondering if you can help with this next step. Create constructors for your classes and begin to think about what, if any, code should be in the constructors. 

Attachments:

Answers

Not Rated (0)
Status NEW Posted 18 Jul 2017 05:07 PM My Price 12.00

Hel-----------lo -----------Sir-----------/Ma-----------dam----------- Â-----------  -----------Tha-----------nk -----------you----------- fo-----------r u-----------sin-----------g o-----------ur -----------web-----------sit-----------e a-----------nd -----------acq-----------uis-----------iti-----------on -----------of -----------my -----------pos-----------ted----------- so-----------lut-----------ion-----------.Pl-----------eas-----------e p-----------ing----------- me----------- on----------- ch-----------at -----------I a-----------m Â----------- on-----------lin-----------e o-----------r i-----------nbo-----------x m-----------e a----------- me-----------ssa-----------ge -----------I

Not Rated(0)
Relevent Questions