SophiaPretty

(5)

$14/per page/Negotiable

About SophiaPretty

Levels Tought:
Elementary,Middle School,High School,College,University,PHD

Expertise:
Accounting,Algebra See all
Accounting,Algebra,Applied Sciences,Architecture and Design,Art & Design,Biology,Business & Finance,Calculus,Chemistry,Communications,Computer Science,Economics,Engineering,English,Environmental science,Essay writing Hide all
Teaching Since: Jul 2017
Last Sign in: 313 Weeks Ago, 6 Days Ago
Questions Answered: 15833
Tutorials Posted: 15827

Education

  • MBA,PHD, Juris Doctor
    Strayer,Devery,Harvard University
    Mar-1995 - Mar-2002

Experience

  • Manager Planning
    WalMart
    Mar-2001 - Feb-2009

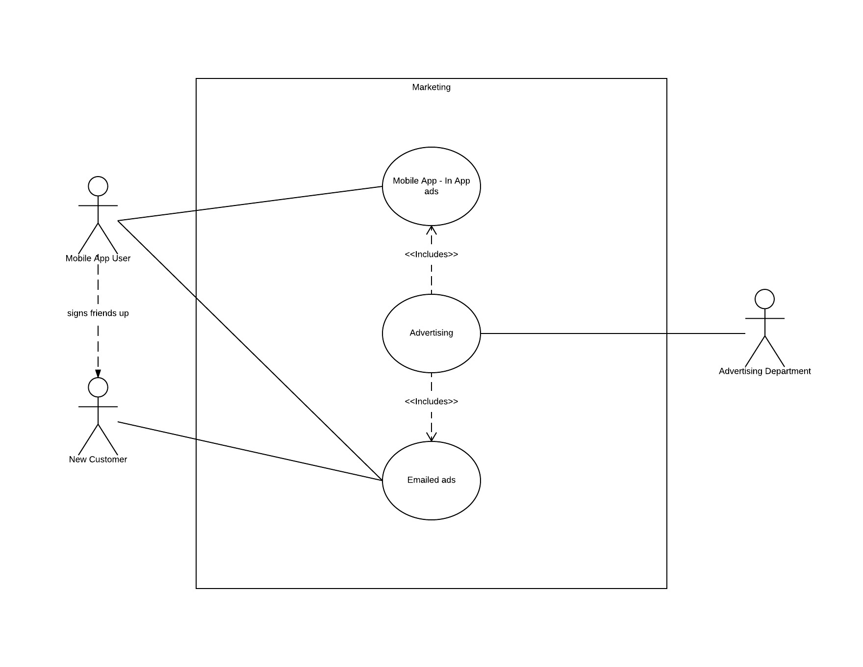
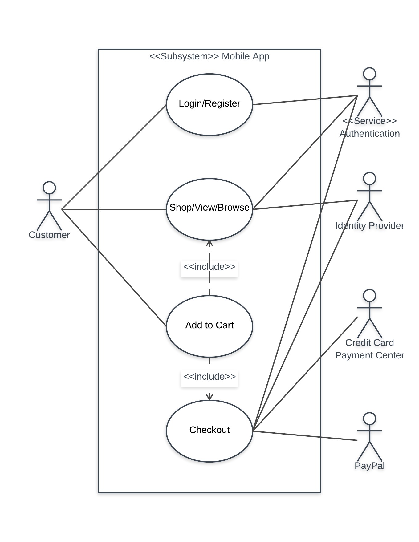
Category > Computer Science Posted 08 Nov 2017 My Price 10.00

Identify the main components of the system.

  

Hello guys I need someone help me by doing this assignment for me, please do not copy it from somewhere if you copy it or duplicated from other students or material courses I will Not Accepted it I need it as new assignment, here is the instruction below:

COMPONENTS AND CONNECTORS:

Everything depends on two diagrams pictures that I uploaded

label this section "Components and Connectors." Identify the main components of the system. Describe or show how they will be connected (integrated) with one another. Please upload your answer as soon as possible

marketing - Page 1.jpegmobileapp - Page 2.jpeg

Attachments:

Answers

(5)
Status NEW Posted 08 Nov 2017 01:11 PM My Price 10.00

-----------  ----------- H-----------ell-----------o S-----------ir/-----------Mad-----------am ----------- Th-----------ank----------- yo-----------u f-----------or -----------you-----------r i-----------nte-----------res-----------t a-----------nd -----------buy-----------ing----------- my----------- po-----------ste-----------d s-----------olu-----------tio-----------n. -----------Ple-----------ase----------- pi-----------ng -----------me -----------on -----------cha-----------t I----------- am----------- on-----------lin-----------e o-----------r i-----------nbo-----------x m-----------e a----------- me-----------ssa-----------ge -----------I w-----------ill----------- be----------- qu-----------ick-----------ly

Not Rated(0)