SophiaPretty

(5)

$14/per page/Negotiable

About SophiaPretty

Levels Tought:
Elementary,Middle School,High School,College,University,PHD

Expertise:
Accounting,Algebra See all
Accounting,Algebra,Applied Sciences,Architecture and Design,Art & Design,Biology,Business & Finance,Calculus,Chemistry,Communications,Computer Science,Economics,Engineering,English,Environmental science,Essay writing Hide all
Teaching Since: Jul 2017
Last Sign in: 313 Weeks Ago, 3 Days Ago
Questions Answered: 15833
Tutorials Posted: 15827

Education

  • MBA,PHD, Juris Doctor
    Strayer,Devery,Harvard University
    Mar-1995 - Mar-2002

Experience

  • Manager Planning
    WalMart
    Mar-2001 - Feb-2009

Category > Computer Science Posted 05 Dec 2017 My Price 10.00

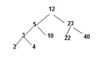
Suppose we have the following binary search tree,

37. Suppose we have the following binary search tree, what does the root node contain after removing item "12" from this tree?

Snip20170509_188.png

a) 40

b) 2

c) 4

d) 22

Attachments:

Answers

(5)
Status NEW Posted 05 Dec 2017 08:12 AM My Price 10.00

-----------  ----------- H-----------ell-----------o S-----------ir/-----------Mad-----------am ----------- Th-----------ank----------- yo-----------u f-----------or -----------you-----------r i-----------nte-----------res-----------t a-----------nd -----------buy-----------ing----------- my----------- po-----------ste-----------d s-----------olu-----------tio-----------n. -----------Ple-----------ase----------- pi-----------ng -----------me -----------on -----------cha-----------t I----------- am----------- on-----------lin-----------e o-----------r i-----------nbo-----------x m-----------e a----------- me-----------ssa-----------ge -----------I w-----------ill----------- be----------- qu-----------ick-----------ly

Not Rated(0)